TOPページ

ゼット旗争奪第16回中学軟式野球クラブチーム選抜東海大会


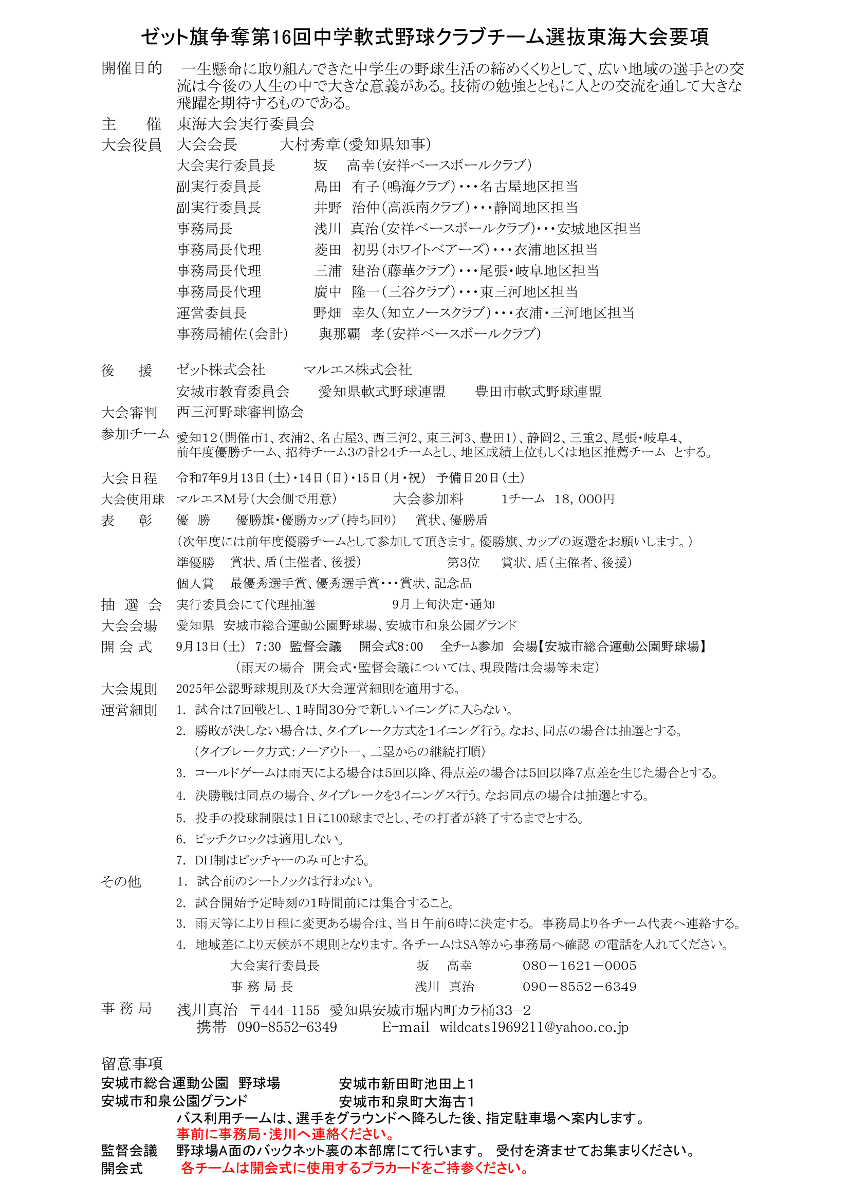
  • ※詳細は以下の大会要領をご参照ください